Transformo entornos de alta incertidumbre en productos que simplifican decisiones complejas.
Diseño de producto
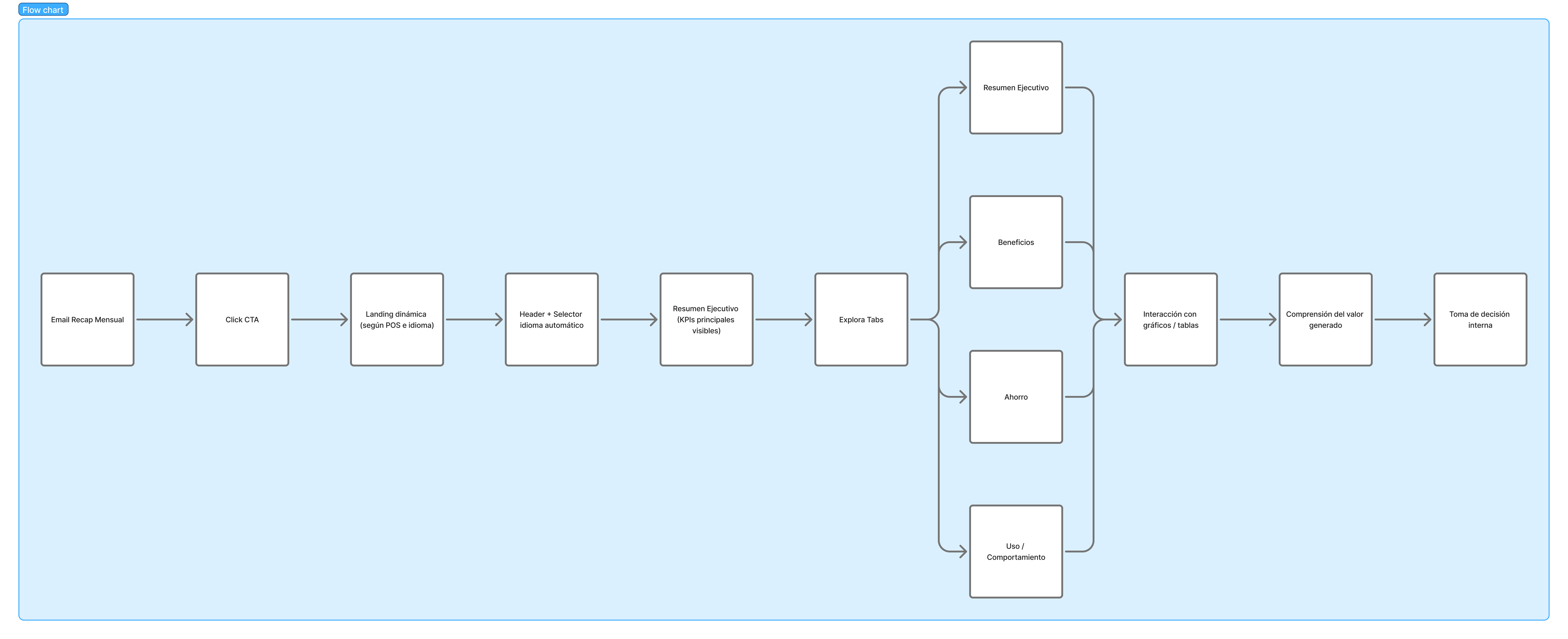
Cómo ayudé a LATAM a demostrarle valor a 1.600 empresas en el momento exacto que importaba
2026
El valor del contrato se perdía en un correo ilegible. 1.600 gerentes necesitaban verlo claro justo cuando decidían renovar.
Leer Más →Diseño de producto
Hacer crecer el sistema de diseño de Buk sin romper lo que ya estaba funcionando
2025
Cualquier cambio podía romper la experiencia que ya estaba online para miles de usuarios.
Leer Más →Diseño de producto
Cómo le dimos a Explora un sistema que permite lanzar features sin empezar desde cero
2023
Cada pantalla nueva se construía desde cero. Eso frenaba al equipo y el viajero lo sentía.
Leer Más →







